Depósito Pendente de Identificação

De Wiki Siafe-CE
Ir para navegação Ir para pesquisar

Definição

Contempla os valores depositados, aguardando informação que permita identificá-lo, sendo baixados posteriormente por meio de GR ou GD.

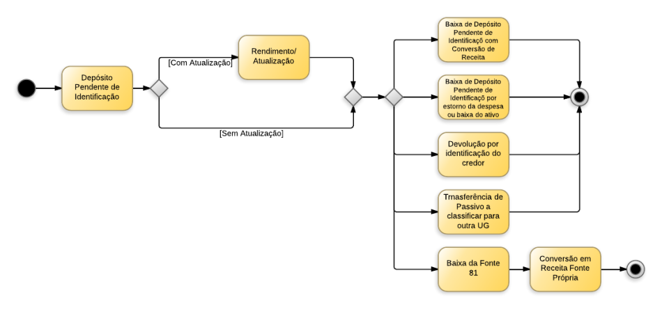
Fluxo de Procedimentos

Depósito Pendente de Identificação - New Page.png

Contabilização

A tabela abaixo apresenta os mecanismos usados no sistema para executar os procedimentos contábeis ilustrados no diagrama acima.

Procedimento Contábil Documento Operação Patrimonial / Evento UG1 UG2
Depósito Pendente de Identificação Guia de Recolhimento Extra Operação Patrimonial (12)

Depósitos Pendentes de Identificação
Evento Complementar
780103

UG Executora N/A
Baixa de Depósito Pendente de Identificação com Reconhecimento da Receita Guia de Recolhimento Operação Patrimonial (24)

Baixa de Depósito Pendente de Identificação com Conversão de Receita
Eventos de Sistema
660018, 780005, 880006
Evento Complementar
870034

UG Executora N/A
Baixa de Depósito Pendente de Identificação por Estorno da Despesa ou Baixa de Ativo Nota Patrimonial Operação Patrimonial (20)

Baixa de Depósito Pendente de Identificação por Estorno da Despesa ou Baixa de Ativo
Utilização de Outro Tipo Patrimonial

UG Executora N/A
Devolução por Identificação do Credor Ordem Bancária Extra Operação Patrimonial (21)

Devolução por Identificação do Credor

UG Executora N/A
Transferência de Passivo a Classificar para outra UG Nota Patrimonial Operação Patrimonial (24/32)

Transferência de Passivo a Classificar para outra UG

UG Origem UG Destino
Baixa da Fonte 081 Nota Patrimonial Operação Patrimonial (20)

Baixa da Fonte 081
Evento Complementar
870034

UG Executora N/A
Conversao em Receita Fonte Própria Nota Patrimonial Operação Patrimonial (04)

Conversao em Receita Fonte Própria
Evento Complementar
780132

UG Executora N/A
Rendimento / Atualização Nota Patrimonial Operação Patrimonial (02)

Rendiemnto/Atualização
Utilização de Outro Tipo Patrimonial

UG Executora N/A